题目:童话世界多么神奇啊!我们也来编童话故事吧。
国王
黄昏
厨房
啄木鸟
冬天
森林超市
玫瑰花
星期天
小河边
看到上面这些词语,你的脑海里浮现出什么样的画面?你想到了什么样的故事?发挥想象,把故事写下来。
写之前想一想:
故事里有哪些角色?(可以从上面任选一个或几个。如果有需要,也可以添加你喜欢的其他角色,如“小公主”“月亮”。)
事情发生在什么时间?在哪里发生的?
他们在那里做什么?他们之间发生了什么故事?
写完以后小声读一读,看看句子是否同属。你还可以试着给故事加一个题目,注意题目要居中。
解题:看到写童话这个题目?你首先想到了什么?我想到了歌手光良的那首歌《童话》,但只记住了一句歌词“童话里都是骗人的”。
童话有什么特征呢?百度上的解释是:儿童文学体裁之一,经过想象、幻想和夸张等编写而成适于儿童看的故事。我认为,童话里会把动物、植物等很多东西进行拟人化处理,给他们赋予人的语言和情感等,故事情节相对简单有明显的是非对错,但结果往往都是正义战胜邪恶,或者错误的一方改邪归正。最好要有一定教育意义,有一个很简单的小道理在里面。
如何来编这个童话呢?一定要看清题目要求,注意要求:可以从上面任选一个或几个。如果有需要,也可以添加你喜欢的其他角色,如“小公主”“月亮”。也就是说你编个善良战胜邪恶的骗人故事,用到上述角色之一就可以了!但是仔细一看上面的九个词,就会发现出题人没那么单纯,人家要求的是角色,可上面的九个词有几个能作为角色的呢?国王、啄木鸟可以作为角色,玫瑰花也可以,但剩下的就是时间和地点了,当角色不太合适。如果你有书,就会发现这九个词是横着穿起来的,也就是说一个故事可以用一条线上的三个词,你要用更多当然好,可你也要有那个本事才成!
我们老老实实的选一条横线进行构思,于是时间地点人物就都有了!
结构与思路:任选一条线,
国王
黄昏
厨房
时间地点人物都有了,那我们来赋予这三个要素一些特征,发散思维,一个词大胆去联想。
如何发散思维:
1、增加形容词:性格特征、外貌特征、爱好、特长。
给国王加上一些形容词如:胖胖的、贪吃的、饭量大的、残暴的等等,凡是形容一个人的都以用,但要符合他的身份,衣衫褴褛就不合适。
2、自己想到的:提到这个词,你会想到什么?提到国王想到高高在上、残暴等等;提到黄昏想到什么?天要黑了、看不清楚、景色特别美、夕阳等等;提到厨房想到什么?餐具、食物、油烟、干净卫生、厨师、妈妈在做饭等等都可以。
发散思维还有很多方式,目前只用这两种就可以了。
给我们选定的三个词加上一些特征或者联想,
例如
国王:胖胖的,喜欢吃,饭量特别大。
黄昏:视线不好,看不清东西,肚子饿了。
厨房:干净、整洁、各种食物。
把三个词连接起来,一般是不能直接连起来的,如果能就往往意味着你的作文字数可能不够!国王黄昏去厨房能干什么?是饿了找吃的还是去检查卫生?是去检查厨师的工作还是厨房里发生了什么事让他不得不亲自来一趟?国王去厨房有很多理由,你可以自己编一个。
我选择国王饿了去厨房找点吃的(别问我宫女之类的哪去了!童话里都是骗人的!)
黄昏,国王饿了,去厨房找吃的,这个故事的最基本结构,厨房里有什么?是不是有厨师?厨师在不在?如果在那么他在做什么?看到国王来了他会怎么做怎么说?如果不在,厨师去干什么了?还是说根本就没有厨师,这个国王就是自己的国王,别人不承认他?去厨房的路上怎么去的?中间会看见或者听见什么?
故事要有一点教育的味道,去厨房有什么教育?节约粮食还是饮食健康?
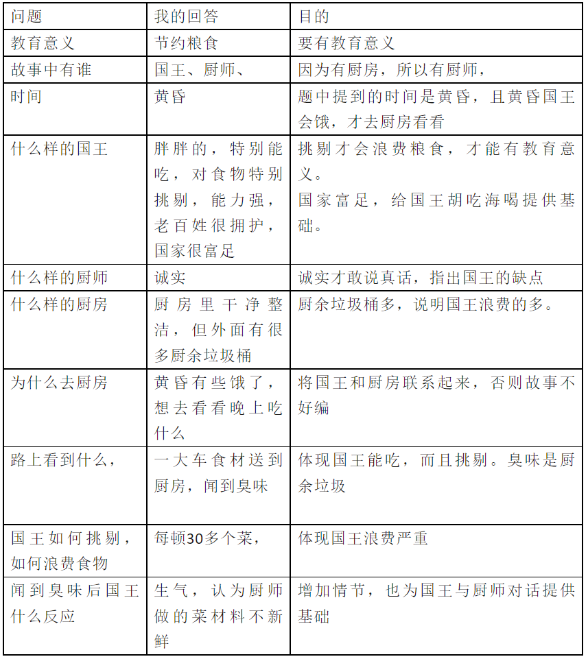
例文问题与我的回答以及目的

自己想到的就这些,有些是根据下一个问题补充的上一个问题的答案,没必要非得按顺序来思考,写到下面了想到什么可以补充上面。
故事大概情节为:黄昏国王饿了,去厨房看看做了什么吃的,路上看到了大车的食材,又闻到了一股臭味,非常不满,到了厨房发现里面非常干净整洁,于是叫来厨师训问,厨师说是国王浪费掉的菜导致的臭味,都是厨余垃圾,并把国王带到了厨房的另一个小门外,看到很多大的厨余垃圾桶,全是国王的剩菜剩饭,散发着阵阵臭味。国王羞愧万分,奖励了敢说真话的厨师,以后只吃4个菜,并提倡全国节约粮食。
例文:
在遥远的北方,有一个王国非常富饶繁华,他们的国王非常勤奋并且爱护自己的百姓,百姓们生活非常好,也很拥戴他们的国王。如果非要说这个国王有什么缺点,那么只能说他太喜欢吃了,而且对食物要求非常高,平时一顿饭要至少30个菜,还要有不少种的小吃和点心等。
(介绍故事的整体背景,一个富裕的王国,有一个好国王,国王只有一个贪吃浪费的缺点。)
(其实只要是国王,基本都可以天天大餐,但只有好国王才能改掉陋习,所以这是个好国王,而不是贪婪的国王;如果把国王设定成贪婪的,下面可能更适合写百姓造反起义。)
一天黄昏,国王处理完一天的政务,觉得有些饿,就想去厨房看看晚上吃什么。在去往厨房的路上,他遇到一辆马车,原来是他的厨房送食材的马车,但他闻到了一股淡淡的臭味,好像是腐烂的食物散发出来的,这让国王有些生气,认为厨师在用不新鲜的食材给他做饭。
(去厨房的原因)
(臭味为国王看到厨余垃圾做铺垫。)
当他来到厨房,发现里面窗明几净一尘不染,所有的厨师都在紧张而忙碌的工作,而且厨房里弥漫着饭菜的香气。这样国王的愤怒减少了很多,但作为国王一个英明的国王,绝不会被这点表面现象所蒙蔽。于是他叫来负责的厨师,开始询问厨房的工作情况。虽然厨师所有的回答都让国王感到满意,但国王依然没有忘记那股让他不愉快的臭味。于是他直接问厨师,那股腐烂食物的气味是怎么回事?厨师告诉国王,请跟我来,您一看就明白了。在厨师的带领下,国王从一个小门离开厨房,发现外面很多厨余垃圾,堆得满满的而且散发出一股特别刺鼻的气味。
(厨房整齐干净,厨师回答让国王满意,证明是个好厨师。)
(好国王发现问题要探究到底,一定要找到臭味的原因,所以有对话,有后面看厨余垃圾的行动。)
厨师告诉国王,这些全是王宫里今天吃剩下的饭菜,等待天黑后拉出宫外扔掉,但今天的天气太热了,还没等到天黑就开始散发臭味了。国王看着堆成一座小山一样的剩菜剩饭,终于意识到了自己的错误。
(厨余垃圾每天处理掉,这是常识,散发臭味因为天气热,虽然一天不至于,但童话里都是骗人的,这里其实有不符合常识的地方。)
国王离开厨房后,心情久久不能平静,于是决定向王国里所有人提出节约粮食的倡议,并且以身作则以后每顿饭只要四五个菜。
(国王受到教育,决定改错。)
当王国里的百姓听说国王以后每餐只要四五个菜时,他们更加拥护他们的国王了。
(改错后会更好。)
说明:全文近670字,偏长,只要学生前面问题提的够多,完全可以超过这个字数。没有必要完全按照前面的问题和回答来编写童话,但问题和回答给了一个大框架结构,这个不能省略。范围中对话、环境、心理描写偏少,学生作文可以在这三个方面适当加强。